梦泊科技
Dreamport
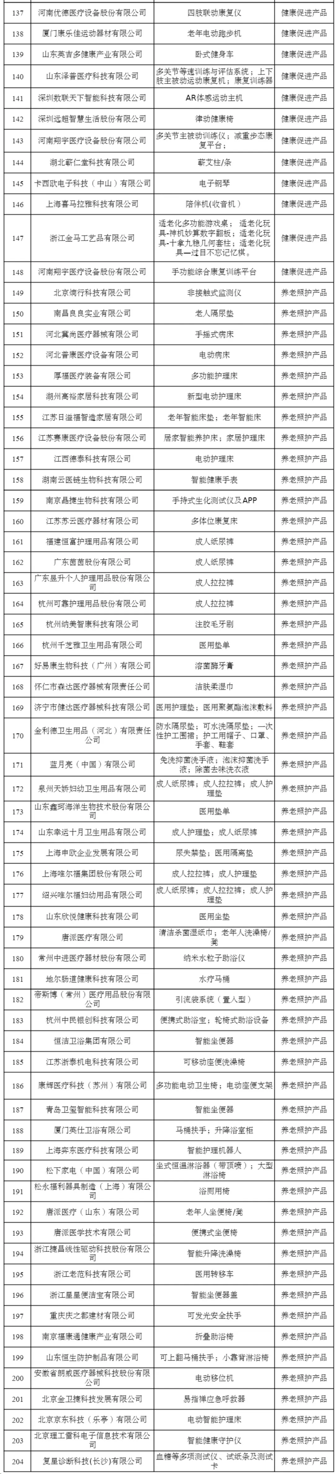
美固龙&梦泊科技自2019年至今,一直专注于养老福祉产品的研发、设计、生产与销售,用新科技助力居家养老,为中国老年人打造高品养老生活,经过多年不断的努力与创新,在2024年得到了工信部专家以及行业的认可,成功进入《2024年老年用品产品推广目录》;
通告原文
根据《工业和信息化部办公厅关于组织开展2024年老年用品产品推广目录申报工作的通知》(工信厅消费函〔2024〕170号),经企业自愿申报、省级工业和信息化主管部门及行业组织推荐、专家评审、面向社会公示等程序,确定《2024年老年用品产品推广目录》,现予公布。
附件:2024年老年用品产品推广目录
工业和信息化部
2024年9月25日




产品使用场景



